钱柜qg777

SUDA CORPORATION

钱柜qg777(中国游)唯一官方网站
Equipment On-site Maintenance
Equipment On-site MaintenanceEquipment On-site Maintenance
Through professional technology, technology and equipment, repair or remanufacture of used equipment to make its performance equal to that of new equipment.
Service Content
  • Working medium management and equipment transfer services during the delivery period.
  • On-site technical services during installation and commissioning, and joint tracking services.
  • Evaluation of installation status during trial operation, purification of hydraulic system, protection of key components, training in reliability of use.
  • Monthly equipment reliability evaluation and file management during production and operation.
  • Develop a professional maintenance appraisal plan during the maintenance period.
  • Collect and record the information of idle period into the equipment adjustment platform of easy equipment.
钱柜qg777(中国游)唯一官方网站
Service value
Improve equipment use efficiency, reliability, startup rate and reduce maintenance costs.
Improve use efficiency, reliability and startup rate
  • Use efficiency
    Use efficiency
    Through the advance management and control of the entire operation of the equipment, the equipment can be guaranteed to operate without failure for a long time, thereby improving the efficiency of equipment use.
  • Reliability
    Reliability
    Through the ability training service, operators can improve their ability to standardize operations, trouble-shooting, overhaul and maintenance risk control, and status visual management to improve equipment reliability.
  • Boot rate
    Boot rate
    Through the periodic use of reliability assessment, the entire process operation status of the equipment is controlled, eliminating hidden troubles, reducing the frequency of failures, and increasing the startup rate.
Reduce maintenance costs
By improving the reliability of equipment use, reducing maintenance costs caused by use and management. Preventive maintenance prevents equipment from becoming overworked, extends equipment life, and reduces overall maintenance costs.
Security System
Guarantee system content
  • Professional field service team
  • Professional service tools
  • 100% network coverage of the mining area
  • Service content and standards
  • Quality control system






Coating Thickness Gauge

Service Toolbox

Hand-held refractometer

Roughness Tester




Service actions during the warranty period:


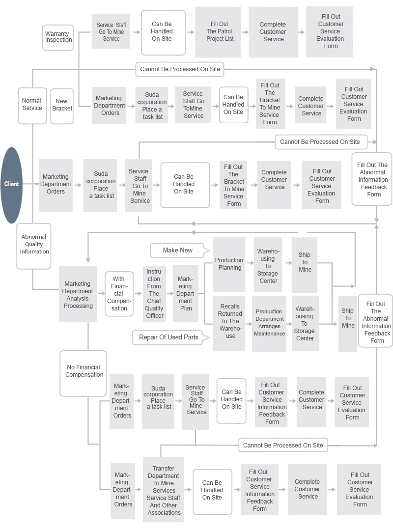
Service work flow chart:

Service Case
01 Service results
Value for customers / Honor achievement
  • 18 %
    Annual usage of spare parts
  • 27 %
    Electromechanical failure impact time
  • 29 %
    Equipment continuous operation time
钱柜qg777(中国游)唯一官方网站

  • 400 Each +
    Cumulative service customers
  • 1000 Set +
    Cumulative service complete mining equipment
  • 97 %
    Customer satisfaction
Honors from Shendong, Ningmei, Tongmei, Coking Coal and other customers

Honors from Shendong, Ningmei, Tongmei, Coking Coal and other customers

02 Value manifestation
The value of the whole process operation and maintenance service / The value of the whole process service of the working medium
In the past, during the maintenance of a hydraulic system in a certain mine in Shanxi, a poor-quality emulsion was used without paying attention to the cleanliness and concentration of the working medium, which caused serious pollution to the hydraulic system of the support. After the introduction of the whole process service of the working medium, the customer was guided to use an emulsion that meets the local water quality. Installation of raw water softening and purification equipment, effective management of the hydraulic system, no problems with the hydraulic system after 2 years of use of the bracket.
During the use of equipment in a mine in Shandong before 2016, frequent running, dripping, dripping, and leaking of the hydraulic system occurred, which caused heavy maintenance and high cost of spare parts. After fully introducing equipment operation and maintenance on-site services, the impact time of mechanical and electrical failures was reduced by 27%, and the use of spare parts was reduced by 18%. At present, this customer has become a model unit for Shandong coal mine equipment.
【网站地图】【sitemap】